Bureau of Police
Section 26 · Pages 174–183 · 5 tables · includes narrative
Key changes
- Budget decreases 0.7% ($822K), led by $5.5M more in Premium Pay
- Reduces by 30 positions (875 → 845 FTE)
On this page
Bureau of Police
Bureau of Police 
Mission
Through our commitment to professional service to all, the Bureau of Police is a source of pride for our City and a benchmark for policing excellence. The Bureau of Police stands ready to protect human life, serve without reservation or favor, stand as partners with all, and help all communities live free from fear.
Departmental/Bureau Overview
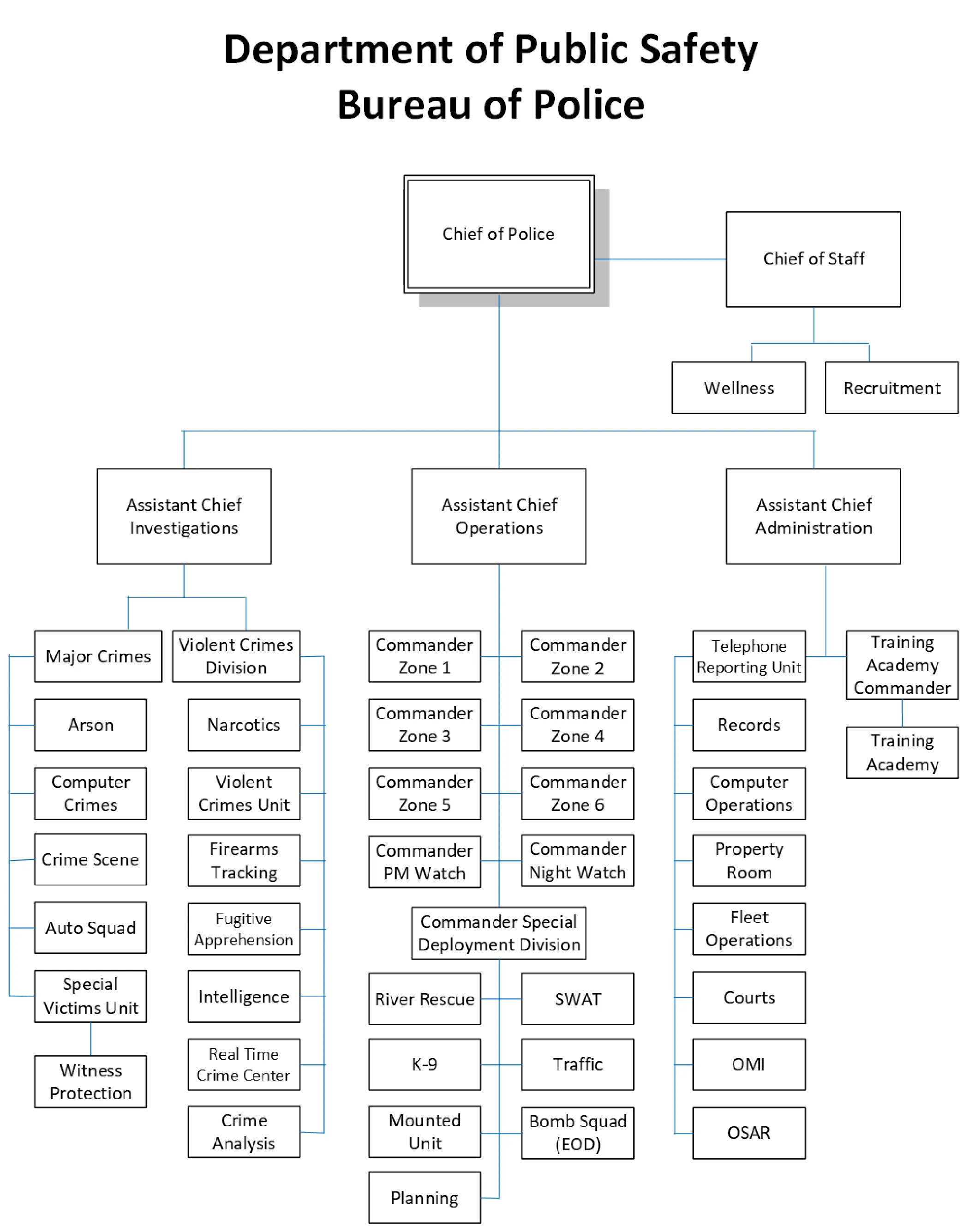
The Bureau of Police provides law enforcement and public safety services to Pittsburgh’s residents and visitors. The Bureau is organized into the Chief’s Office and three branches which are each led by a sworn Assistant Chief of Police. Chief’s Office - The leadership of the Bureau of Police is vested in the Chief who is responsible for the government and efficiency of the Bureau. The Chief’s Office, through the Chief of Staff, also coordinates the Bureau’s initiatives, recruitment, and wellness.
Professional Standards Branch – Professional Standards divided into two units, Professional Development and Professional Services and Support. Professional Development provides all of the training to ensure quality police services to the community and to maintain public trust. The Professional Services and Support section is responsible for processing court records and telephone report taking, warrant activities, maintaining evidence, and technology coordination and the Office of Strategy, Accountability and Resiliency (OSAR). OSAR oversees the Bureau’s accreditation status; maintains overall responsibility for compliance to rules, regulations, General Orders, Special Orders and Procedural Orders that guides the operation of the Bureau and its employees; initiates and ensures the timely completion of Critical Incident Reviews and reviews Bureau collisions; serves as the Bureau’s Inspector General and ensures that the Bureau and its employees maintain the highest standards of integrity, accountability, and ethics. The Professional Standards branch also includes the following divisions:
- Professional Development
- Basic Recruit
- In-service and professional development
- Professional Services and Support
- Office of Strategy, Accountability and Resiliency
- Office of Municipal Investigations - Detectives
- Records Room
- Telephone Reporting Unit
- Court Liaison Unit
- Summary Warrant Squad
- Property / Supply Room
- Computer Operations Liaison Unit
- Fleet Operations Investigations Branch - The Investigations Branch provides dedicated law enforcement support to the investigation and clearance of crimes against persons and property. There are two (2) Divisions that make up the Investigations Branch: Major Crimes and Violent Crimes. Members of the Investigations Branch are responsible for the investigation of criminal offenses, the detection, arrest and prosecution of criminals and the recovery of lost/stolen property to return to its rightful owner.
- Major Crimes Division
- Burglary
- Fire Investigations
- Auto Theft
- SVU 176
- Domestic violence
- Mobile Crime Unit
- Computer Crimes
- Witness Protection Program
- Violent Crimes Division
- Violent Crimes Unit
- Narcotics
- Violence Prevention Unit
- Intelligence
- Real Time Crime Center
- Crime Analysis Unit
- Firearms Tracking
- Graffiti Operations Branch - Operations is responsible for providing law enforcement services to the citizens and visitors of the City of Pittsburgh. Operational personnel are deployed throughout the city in six geographic Zones and the Special Deployment Division (SDD). The Zones are the direct patrol and enforcement throughout the City’s neighborhoods. SDD is responsible for specially trained units that support the City’s safety and security needs. The Operations Branch consists of the following Divisions:
- Police Zones 1-6
- Special Deployment Division
- Special Weapons and Tactics (SWAT)
- River Rescue
- Collision Investigations
- Impaired Driver Section
- Explosive Ordinance Detachment (EOD)
- K-9 Operations
- Tow Operations
- Commercial Vehicle
- Mounted Unit
- Planning/Special Events 2025 Accomplishments
- With collaborative engagement from the community, advances in technology, support from State, Federal, and Local partners, and the implementation of targeted policing strategies, the Bureau has achieved a notable reduction in violent crime within the City. Homicides have experienced a decrease of 34%.
- The Bureau brought on two basic recruit training classes in 2025. Additionally, we had 53 recruits graduate at various times throughout the year.
- The Bureau transitioned all members to the new Taser 10, and introduced virtual reality (VR) training to all members.
- In 2025 the PBP finalized a policy related to use of Unmanned Aircraft Systems (drones). The PBP purchased 4 interior Drones and 5 Exterior Drones to be used for the following:
- Situational Awareness: to assist decision makers (e.g., incident command staff, first responders and local officials) in understanding the nature, scale and scope of an incident and for planning and coordinating an effective response.
- Search and Rescue: to assist Missing persons investigations, AMBER Alerts, and other search and rescue missions.
- Tactical Deployment: to support the tactical deployment of officers and equipment in emergency situations (e.g., incidents involving hostages and barricades, active shooter, support for tactical operations and other temporary perimeter security situations). 177
- Visual Perspective: to provide an aerial visual perspective to assist officers in providing direction for crowd control, traffic incident management, special circumstances, and temporary perimeter security.
- Scene Documentation: to document a crime scene, accident scene, or other major incident scene (e.g., disaster management, incident response, large-scale forensic scene investigation).
- In 2025, the Telephone Reporting Unit has taken 8,660 reports to date, which equates to (48%) of all police reports.
Position Summary
Lists authorized positions with FTE counts and pay grades.
| Title | 2025 FTE | Rate/ Grade | Hours/ Months | 2025 Budget | 2026 FTE | Rate/ Grade | Hours/ Months | 2026 Budget |
|---|---|---|---|---|---|---|---|---|
| Police Chief | 1 | 175,011 | 12 | 175,011 | 1 | 180,253 | 12 | 180,253 |
| Assistant Chief of Police | 3 | 150,384 | 12 | 451,152 | 3 | 154,898 | 12 | 464,693 |
| Commander | 14 | 141,877 | 12 | 1,986,275 | 14 | 146,141 | 12 | 2,045,971 |
| Police Lieutenant | 30 | see below | 12 | 3,546,822 | 30 | see below | 12 | 3,653,520 |
| Police Sergeant | 102 | see below | 12 | 10,578,234 | 102 | see below | 12 | 10,896,538 |
| Police Officer - Detective | 176 | see below | 12 | 16,011,131 | 176 | see below | 12 | 16,491,904 |
| Police Officer | 474 | see below | 12 | 39,313,433 | 474 | see below | 12 | 39,615,911 |
| Total Uniformed Police Officers | 800 | 72,062,059 | 800 | 73,348,790 | ||||
| Head of Wellness | — | — | 1 | 165,000 | 6 | 82,503 | ||
| Police Fleet Coordinator | 1 | 24G | 12 | 80,330 | 1 | 24G | 12 | 82,742 |
| Crime Scene Technician | — | 21G | — | — | 2 | 21G | 9 | 109,886 |
| Support Services Shift Supervisor | 1 | 19G | 12 | 65,333 | 1 | 19G | 12 | 67,288 |
| Office Manager | 1 | 19G | 12 | 65,333 | 1 | 19G | 12 | 67,288 |
| Administrative Assistant | 2 | 15G | 12 | 109,949 | 2 | 56,761 | 12 | 113,522 |
| Police Property & Evidence Technician | 4 | 15G | 12 | 219,898 | 2 | 15G | 9 | 84,926 |
| Real Time Crime Specialist | 7 | 14G | 12 | 370,115 | 7 | 14G | 12 | 381,181 |
| Secretary | 1 | 12G | 12 | 49,358 | 1 | 12G | 12 | 50,835 |
| Public Safety Ambassador | 12 | 10G | 12 | 549,370 | — | 10G | — | — |
| Police Service Aide | 6 | 10G | 12 | 160,233 | — | 10G | — | — |
| Administrative Specialist | 2 | 08G | 12 | 85,488 | — | 08G | — | — |
| Cashier | 2 | U01-N | 12 | 84,604 | 1 | 47,250 | 12 | 47,250 |
| Dispatcher | 3 | U01-M | 12 | 124,549 | 1 | 46,800 | 12 | 46,800 |
| Specialist I, Administrative | 32 | U04-A | 12 | 1,299,737 | 24 | 46,125 | 12 | 1,107,001 |
| Assistant I, Administrative | 1 | U02-G | 12 | 39,698 | 1 | 45,000 | 12 | 45,000 |
| Total Police Civilian Positions | 75 | 3,303,993 | 45 | 2,286,222 | ||||
| Total Full-Time Permanent Positions | 875 | 75,366,052 | 845 | 75,635,012 |
Lists authorized positions with FTE counts and pay grades.
| Title | 2025 FTE | Rate/ Grade | Hours/ Months | 2025 Budget | 2026 FTE | Rate/ Grade | Hours/ Months | 2026 Budget |
|---|---|---|---|---|---|---|---|---|
| Temporary, Part-Time, and Seasonal Allowances | ||||||||
| Police Recruit | — | 22.95 | — | — | — | 23.64 | — | — |
| Assistant I, Administrative, Part Time | — | U06-A | 1,500 | 28,628 | — | 21.64 | 1,500 | 29,487 |
| — | 28,628 | — | 29,487 | |||||
| Total Full-Time Permanent Positions | 875 | 75,366,052 | 845 | 75,635,012 | ||||
| Temporary, Part-Time, and Seasonal Allowances | — | 28,628 | — | 29,487 | ||||
| Vacancy Allowance | — | — | — | (5,485,722) | ||||
| Total Full-Time Positions & Net Salaries | 875 | 75,394,680 | 845 | 70,178,777 |
The labor agreement for FOP Ft. Pitt Lodge #1 members expires on December 31, 2025. This budget reflects a 0% salary increase for members as conversations continue through Q4. The City anticipates that these numbers will change.
Lists pay grades, steps, and rate schedules.
| FOP Hourly Rates | 2025 | 2026 |
|---|---|---|
| Police Lieutenant | 56.84 | 56.84 |
| Police Sergeant | 49.86 | 49.86 |
| Police Officer - Detective | 43.74 | 43.74 |
| Master Police Officer | 43.74 | 43.74 |
| Police Officer - Fourth Year | 40.80 | 40.80 |
| Police Officer - Third Year | 38.25 | 38.25 |
| Police Officer - Second Year | 35.70 | 35.70 |
| Police Officer - First Year | 33.15 | 33.15 |
Subclass Detail
Compares actual, budgeted, and proposed spending across fiscal years.
| 2024 Actual | 2025 Budget | 2026 Budget | Increase/ (Decrease) | % Change | |
|---|---|---|---|---|---|
| Expenditures | |||||
| 51 - PERSONNEL-SALARIES & WAGES | 92,160,550 | 94,759,081 | 94,265,299 | (493,782) | (0.5)% |
| 51101 - Regular | 66,826,570 | 75,366,053 | 70,149,290 | (5,216,763) | |
| 51103 - Part-Time | — | 28,628 | 29,487 | 859 | |
| 51201 - Longevity | 3,625,740 | 3,241,500 | 2,490,500 | (751,000) | |
| 51203 - Allowances | 338,275 | — | — | — | |
| 51205 - Uniform | 648,450 | 702,900 | 690,300 | (12,600) | |
| 51207 - Leave Buyback | 580,161 | 420,000 | 420,000 | — | |
| 51401 - Premium Pay | 20,141,354 | 15,000,000 | 20,485,722 | 5,485,722 | |
| 52 - PERSONNEL-EMPLOYEE BENEFITS | 19,444,201 | 18,132,883 | 18,061,355 | (71,528) | (0.4)% |
| 52101 - Health Insurance | 11,488,468 | 11,949,240 | 13,362,083 | 1,412,843 | |
| 52111 - Other Insurance/Benefits | 729,925 | 794,276 | 781,577 | (12,699) | |
| 52201 - Social Security | 1,568,575 | 1,580,629 | 1,511,012 | (69,617) | |
| 52301 - Medical-Workers' Compensation | 956,247 | 774,434 | 453,205 | (321,229) | |
| 52305 - Indemnity-Workers' Compensation | 3,129,337 | 2,476,987 | 1,501,968 | (975,019) | |
| 52315 - Workers' Compensation-Fees | 77,438 | 198,317 | 89,020 | (109,297) | |
| 52601 - Personal Leave Buyback | 397,629 | 349,000 | 352,490 | 3,490 | |
| 52602 - Tuition Reimbursement | 1,907 | 10,000 | 10,000 | — | |
| 52605 - Retirement Severance | 1,094,674 | — | — | — | |
| 53 - PROFESSIONAL & TECHNICAL SERVICES | 879,019 | 682,127 | 845,300 | 163,173 | 23.9% |
| 53101 - Administrative Fees | 3,278 | — | — | — | |
| 53105 - Recording/Filing Fees | 11,226 | — | — | — | |
| 53301 - Workforce Training | 27,338 | 65,000 | 65,000 | — | |
| 53509 - Computer Maintenance | 196,950 | 139,227 | 141,614 | 2,387 | |
| 53529 - Protective/Investigation | 72,357 | 100,000 | 100,000 | — | |
| 53533 - Animal Services | 206,021 | 38,900 | 46,500 | 7,600 | |
| 53545 - Towing Services | 116,769 | 80,000 | 80,000 | — | |
| 53701 - Repairs | 1,315 | — | — | — | |
| 53725 - Maintenance-Miscellaneous | 947 | 159,000 | 159,000 | — | |
| 53901 - Professional Services | 242,819 | 100,000 | 253,186 | 153,186 | |
| 54 - PROPERTY SERVICES | 1,597,072 | 2,019,831 | 1,611,250 | (408,581) | (20.2)% |
| 54101 - Cleaning | 29,430 | 38,500 | 38,500 | — | |
| 54103 - Disposal-Refuse | — | 1,000 | 1,000 | — | |
| 54201 - Maintenance | 4,368 | 1,750 | 1,750 | — | |
| 54301 - Building-General | — | 5,000 | 5,000 | — | |
| 54501 - Land & Buildings | 1,563,186 | 1,973,581 | 1,565,000 | (408,581) | |
| 54513 - Machinery & Equipment | 88 | — | — | — | |
| Expenditures | |||||
| 55 - OTHER SERVICES | 77,542 | 62,500 | 62,500 | — | —% |
| 55201 - Telephone | 75,372 | 32,500 | 32,500 | — | |
| 55305 - Promotional | — | 30,000 | 30,000 | — | |
| 56 - SUPPLIES | 1,625,437 | 1,280,700 | 1,290,200 | 9,500 | 0.7% |
| 56101 - Office Supplies | 88,839 | 100,000 | 100,000 | — | |
| 56103 - Freight | 3,867 | — | — | — | |
| 56151 - Operational Supplies | 1,529,147 | 1,180,700 | 1,190,200 | 9,500 | |
| 56401 - Materials | 350 | — | — | — | |
| 56501 - Parts (Vehicles) | 3,234 | — | — | — | |
| 57 - PROPERTY | 2,783,708 | 3,705,073 | 3,684,121 | (20,952) | (0.6)% |
| 57501 - Machinery & Equipment | 2,748,809 | 3,705,073 | 3,684,121 | (20,952) | |
| 57571 - Furniture & Fixtures | 34,899 | — | — | — | |
| Expenditures Total | 118,567,529 | 120,642,195 | 119,820,024 | (822,171) | (0.7)% |
Subclass Detail
Five Year Forecast
BUREAU OF POLICE
2026 Expenditures by Subclass 56 - SUPPLIES 57 - PROPERTY 54 - PROPERTY SERVICES 53 - PROF. & TECHNICAL SERVICES
52 - PERSONNEL-EMPLOYEE BENEFITS
Projects budget figures across multiple future years.
| 2026 | 2027 | 2028 | 2029 | 2030 | |
|---|---|---|---|---|---|
| Expenditures | |||||
| 51 - PERSONNEL-SALARIES & WAGES | 94,265,299 | 98,770,470 | 101,863,667 | 103,355,113 | 104,375,137 |
| 52 - PERSONNEL-EMPLOYEE BENEFITS | 18,061,355 | 18,661,714 | 19,164,259 | 19,649,760 | 20,142,490 |
| 53 - PROF. & TECHNICAL SERVICES | 845,300 | 836,970 | 841,919 | 844,243 | 846,590 |
| 54 - PROPERTY SERVICES | 1,611,250 | 1,969,402 | 1,982,547 | 2,027,097 | 2,040,051 |
| 55 - OTHER SERVICES | 62,500 | 62,500 | 62,500 | 62,500 | 62,500 |
| 56 - SUPPLIES | 1,290,200 | 1,620,200 | 1,352,000 | 1,352,000 | 1,352,000 |
| 57 - PROPERTY | 3,684,121 | 3,705,073 | 3,705,073 | 3,705,073 | 4,159,760 |
| Total | 119,820,025 | 125,626,329 | 128,971,965 | 130,995,786 | 132,978,528 |
| % Change from Prior Year | (0.7)% | 4.8% | 2.7% | 1.57% | 1.5% |